2023年7月
法国化妆品识香之旅 暨 商务游学考察
精彩回顾
一、主办单位
①、主办方:
广州思无域国际商务咨询有限公司
——环球美妆业 国际资源库
②、专业支持:
欧舒丹普罗旺斯总部
法国香水创始企业-格拉斯歌丽玛
曾任纪梵希研发总监所创立的科瑞色缇化妆品研发机构……等等。
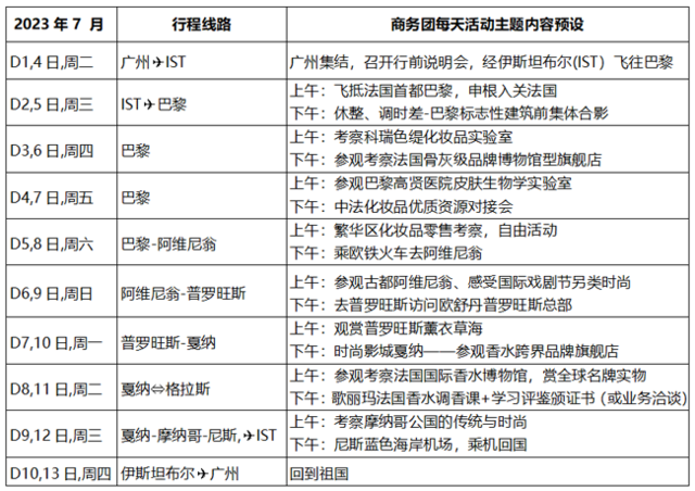
二、出行日期及活动概貌
1、行程时间:
2023年7月4日 -13日,共10天
2、线路提要:
中国✈法国巴黎-阿维尼翁-普罗旺斯-尼斯-格拉斯-尼斯-摩纳哥公国-法国尼斯✈巴黎✈中国
3、到达国家:
2个,法兰西共和国、 摩纳哥公国
4、团队标准:
美容化妆品高端商务游学团
5、日期及行程活动预设表:

点击放大
三:精彩回顾
点击查看-每日精彩回顾